scanpy.pl.rank_genes_groups_stacked_violin

scanpy.pl.rank_genes_groups_stacked_violin#

scanpy.pl.rank_genes_groups_stacked_violin(adata, groups=None, *, n_genes=None, groupby=None, gene_symbols=None, var_names=None, min_logfoldchange=None, key=None, show=None, return_fig=False, save=None, **kwds)[source]#

Plot ranking of genes using stacked_violin plot.

(See stacked_violin())

Parameters:
adata AnnData

Annotated data matrix.

groups str | Sequence[str] | None (default: None)

The groups for which to show the gene ranking.

n_genes int | None (default: None)

Number of genes to show. This can be a negative number to show for example the down regulated genes. eg: num_genes=-10. Is ignored if gene_names is passed.

gene_symbols str | None (default: None)

Column name in .var DataFrame that stores gene symbols. By default var_names refer to the index column of the .var DataFrame. Setting this option allows alternative names to be used.

groupby str | None (default: None)

The key of the observation grouping to consider. By default, the groupby is chosen from the rank genes groups parameter but other groupby options can be used. It is expected that groupby is a categorical. If groupby is not a categorical observation, it would be subdivided into num_categories (see dotplot()).

min_logfoldchange float | None (default: None)

Value to filter genes in groups if their logfoldchange is less than the min_logfoldchange

key str | None (default: None)

Key used to store the ranking results in adata.uns.

show bool | None (default: None)

Show the plot, do not return axis.

save bool | None (default: None)

If True or a str, save the figure. A string is appended to the default filename. Infer the filetype if ending on {'.pdf', '.png', '.svg'}. (deprecated in favour of sc.pl.plot(show=False).figure.savefig()).

ax

A matplotlib axes object. Only works if plotting a single component.

return_fig bool (default: False)

Returns StackedViolin object. Useful for fine-tuning the plot. Takes precedence over show=False.

**kwds

Are passed to stacked_violin().

Returns:

If return_fig is True, returns a StackedViolin object, else if show is false, return axes dict

Examples

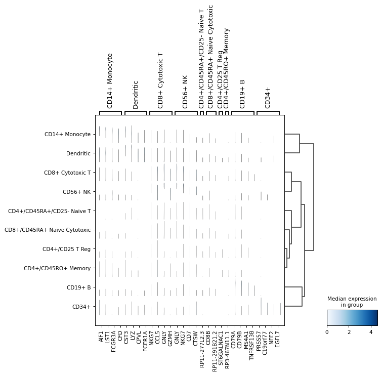
Plot top marker genes per group as a stacked violin.

import scanpy as sc
adata = sc.datasets.pbmc68k_reduced()
sc.tl.rank_genes_groups(adata, "bulk_labels")
sc.pl.rank_genes_groups_stacked_violin(adata, n_genes=4, min_logfoldchange=4, figsize=(8, 6))
../../_images/scanpy-pl-rank_genes_groups_stacked_violin-1.png